Skip to content
01327 312747
enquiry@ako-valves.com
12 Rutherford Way, Drayton Fields Industrial Estate, Daventry, NN11 8XW
01327 312747
enquiry@ako-valves.com
12 Rutherford Way, Drayton Fields Industrial Estate, Daventry, NN11 8XW
Monday – Friday 8:30 AM – 5 PM
Monday – Friday 8:30 AM – 5 PM
AKO UK Pinch Valves
Search:
Search
Home
Products
Pneumatic Pinch Valves (fail open)
Flanged Connection
Internal Thread Connection
Tri Clamp Connection
Weld on Ends
Threaded Spigot Connection
Threaded Hose Nozzles
Pneumatic Pinch Valves (fail closed)
Stainless Steel Pinch Valves
Flexible Modular System
Hygienic & Aseptic Pinch Valves
Manual Pinch Valves
High Performance Pinch Valves
Semi-Silo Trailer/Tanker Valves
EX Approved Pinch Valves
Pressure Relief Valves
Pinch Valve Sleeves
Pinch Valve Accessories
Knife-Gate Valves
Butterfly Valves
Aerator Pads
Company
About Us
AKO Quality
Legal Information
Research and Development
Blog
Technical
Pinch Valve Advantages & Disadvantages
Maintaining AKO Pinch Valves
Typical Pinch Valve Failures
Ruptured/Split/Blistered Sleeves
Deformed Sleeves
Videos
How AKO Pinch Valves Work
VF Pinch Valve re-sleeve
VMC/VMCE Pinch Valve re-sleeve
VMP Pinch Valve re-sleeve
VT Pinch Valve re-sleeve
OV Manual Pinch Valve re-sleeve
OV Pneumatic Operated Double Acting Pinch Valve re-sleeve
CAD Drawings
VF Type
VMC/VMCE Type
VMP Type
SAS Type
VT Type
OV Type
FAQ
FAQ – Air Pinch Valve
FAQ – Mechanical Pinch Valve
FAQ – Sleeve for Pinch Valve
FAQ – Knife Gate Valve
Applications
Industrial Sectors
Case Studies
VF Type Pinch Valves
VMC Type Pinch Valves
VMP Type Pinch Valves
VM Type Pinch Valves
OV Type Pinch Valves
Aerator Pads for Hoppers & Silos
Documentation
Air Operated Pinch Valves
Manual & Control Pinch Valves
Pinch Valve Sleeves
Pressure Relief Valves
Pinch Valve Accessories
Knife Gate Valves
Quality
CAD
Product Codes
Contact
Distributors
X page opens in new window
Linkedin page opens in new window
Mail page opens in new window
X page opens in new window
Linkedin page opens in new window
Mail page opens in new window
Search:
Search
Home
Products
Pneumatic Pinch Valves (fail open)
Flanged Connection
Internal Thread Connection
Tri Clamp Connection
Weld on Ends
Threaded Spigot Connection
Threaded Hose Nozzles
Pneumatic Pinch Valves (fail closed)
Stainless Steel Pinch Valves
Flexible Modular System
Hygienic & Aseptic Pinch Valves
Manual Pinch Valves
High Performance Pinch Valves
Semi-Silo Trailer/Tanker Valves
EX Approved Pinch Valves
Pressure Relief Valves
Pinch Valve Sleeves
Pinch Valve Accessories
Knife-Gate Valves
Butterfly Valves
Aerator Pads
Company
About Us
AKO Quality
Legal Information
Research and Development
Blog
Technical
Pinch Valve Advantages & Disadvantages
Maintaining AKO Pinch Valves
Typical Pinch Valve Failures
Ruptured/Split/Blistered Sleeves
Deformed Sleeves
Videos
How AKO Pinch Valves Work
VF Pinch Valve re-sleeve
VMC/VMCE Pinch Valve re-sleeve
VMP Pinch Valve re-sleeve
VT Pinch Valve re-sleeve
OV Manual Pinch Valve re-sleeve
OV Pneumatic Operated Double Acting Pinch Valve re-sleeve
CAD Drawings
VF Type
VMC/VMCE Type
VMP Type
SAS Type
VT Type
OV Type
FAQ
FAQ – Air Pinch Valve
FAQ – Mechanical Pinch Valve
FAQ – Sleeve for Pinch Valve
FAQ – Knife Gate Valve
Applications
Industrial Sectors
Case Studies
VF Type Pinch Valves
VMC Type Pinch Valves
VMP Type Pinch Valves
VM Type Pinch Valves
OV Type Pinch Valves
Aerator Pads for Hoppers & Silos
Documentation
Air Operated Pinch Valves
Manual & Control Pinch Valves
Pinch Valve Sleeves
Pressure Relief Valves
Pinch Valve Accessories
Knife Gate Valves
Quality
CAD
Product Codes
Contact
Distributors
Search:
Search
01327 312747
enquiry@ako-valves.com
12 Rutherford Way, Drayton Fields Industrial Estate, Daventry, NN11 8XW
Monday – Friday 8:30 AM – 5 PM
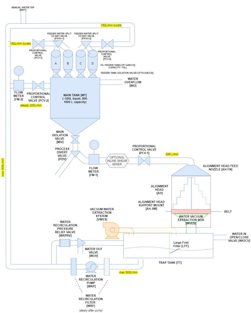
wet schematic
You are here:
Home
wet schematic
Go to Top
We use cookies to ensure that we give you the best experience on our website. If you continue to use this site we will assume that you are happy with it.
Ok
Privacy policy
Home
Products
Pneumatic Pinch Valves (fail open)
Flanged Connection
Internal Thread Connection
Tri Clamp Connection
Weld on Ends
Threaded Spigot Connection
Threaded Hose Nozzles
Pneumatic Pinch Valves (fail closed)
Stainless Steel Pinch Valves
Flexible Modular System
Hygienic & Aseptic Pinch Valves
Manual Pinch Valves
High Performance Pinch Valves
Semi-Silo Trailer/Tanker Valves
EX Approved Pinch Valves
Pressure Relief Valves
Pinch Valve Sleeves
Pinch Valve Accessories
Knife-Gate Valves
Butterfly Valves
Aerator Pads
Company
About Us
AKO Quality
Legal Information
Research and Development
Blog
Technical
Pinch Valve Advantages & Disadvantages
Maintaining AKO Pinch Valves
Typical Pinch Valve Failures
Ruptured/Split/Blistered Sleeves
Deformed Sleeves
Videos
How AKO Pinch Valves Work
VF Pinch Valve re-sleeve
VMC/VMCE Pinch Valve re-sleeve
VMP Pinch Valve re-sleeve
VT Pinch Valve re-sleeve
OV Manual Pinch Valve re-sleeve
OV Pneumatic Operated Double Acting Pinch Valve re-sleeve
CAD Drawings
VF Type
VMC/VMCE Type
VMP Type
SAS Type
VT Type
OV Type
FAQ
FAQ – Air Pinch Valve
FAQ – Mechanical Pinch Valve
FAQ – Sleeve for Pinch Valve
FAQ – Knife Gate Valve
Applications
Industrial Sectors
Case Studies
VF Type Pinch Valves
VMC Type Pinch Valves
VMP Type Pinch Valves
VM Type Pinch Valves
OV Type Pinch Valves
Aerator Pads for Hoppers & Silos
Documentation
Air Operated Pinch Valves
Manual & Control Pinch Valves
Pinch Valve Sleeves
Pressure Relief Valves
Pinch Valve Accessories
Knife Gate Valves
Quality
CAD
Product Codes
Contact
Distributors
X page opens in new window
Linkedin page opens in new window
Mail page opens in new window